Logo

Support Portal

Welcome
Login
Home Solutions Status
Login to submit a new ticket
Check ticket status
+1 385 446 5900
Solution home CallCorp Support Guides CallCorp Contact Center

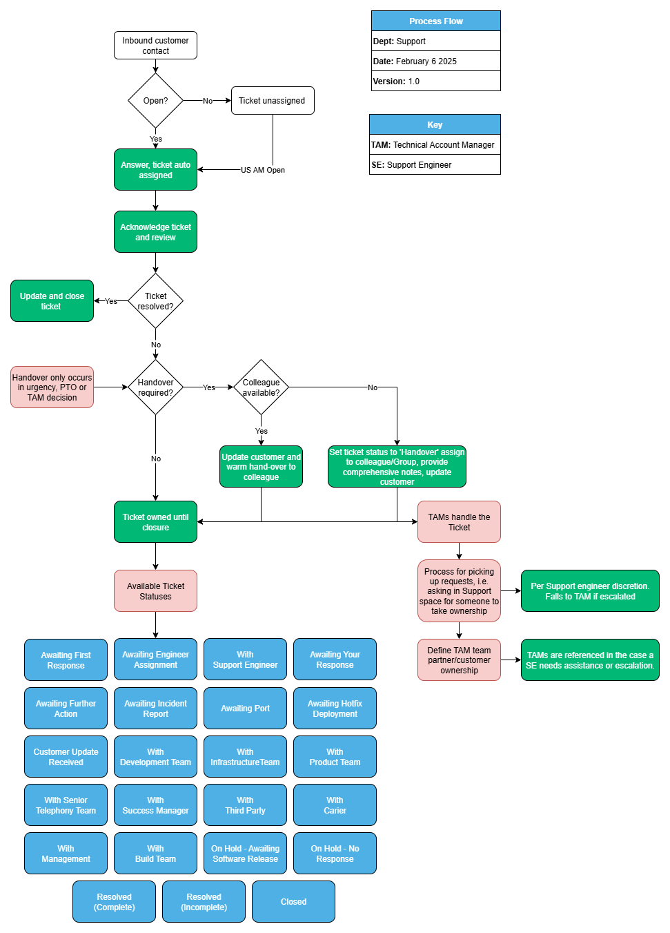
Support Ticket Flow Print

Modified on: Fri, Aug 29, 2025 at 9:44 AM



Home Solutions Status Hub Privacy Policy CallCorp Home
Article views count